一、学校简介
合肥立信技工学校,坐落于合肥新站高新技术开发区,我校秉承“立德报国、信仰有人”办学宗旨,坚持“高端引领、校企合作、内涵发展”办学理念,根据区域经济社会发展和行业企业人才需要,致力于培养中级技能型人才,受到广大学子的青睐。近年来,为区域和长三角经济社会发展培养了数以万计的技能型人才。
一流的教学质量源自一流的师资队伍,合肥立信技工学校综合高中班的授课教师均拥有多年毕业班教学经历,他们在学习策略、高效课堂、应试技巧等方面积极探索创新,为学生备考升学提供专业且高质量的指导,进而形成独具特色的教学模式。

学校始终坚守“以人为本、师生至上”的办学宗旨,全方面关怀学生的生活与学习,给予学生们悉心照料,让他们切实感受到家一般的温暖,也让家长们能够安心放心。综合高中班凭借规模宏大、配置高端、理念先进、特色鲜明、治学严谨以及成绩优异等诸多优势,赢得了家长和社会的广泛认可。
综合高中班组建专家教学团队,专注攻克新旧教材衔接难题,精心配备内部校编衔接资料,确保学生学习过程顺畅无阻。在学习方面,有经验丰富的名师引领;在生活方面,有专职班主任管理团队负责打理。老师们凭借自身丰富的备考经验,精心谋划备考策略,全力助力学生追逐梦想、扬帆远航。
二、招生计划
高考升学班:
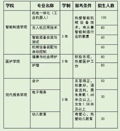
技能就业班:
三、地址交通
学校地址:合肥市瑶海区新蚌埠路与天水路交口向西170米
合肥火车站/汽车客运总站:
路线1地跌1号线张洼站(D口)下车,向西步行40米到校
路线2乘坐686路(或683路)公交车到蚌天路口下车,步行150米到校
合肥高铁南站:
路线1 地跌1号线张洼站(D口)下车,向西步行40米到校
路线2乘坐809路公交至新亚汽车站,同站换乘139路公交车到蚌天路口下车,步行300米到校
合肥明光路公交站:
乘坐145路公交车至七里塘镇站,同站换乘D108 路(或D127路、25路、686路、139路)公交至蚌天路口下车,步行340米到校